推荐要闻

  • e举同心·共护清朗 | 菏泽市委网信办开展“网络举报辟谣进社区”宣传活动

    9月12日,菏泽市委网信办围绕山东省网络举报辟谣宣传周“e举同心·共护清朗”主题,联合国网菏泽供电公司、...

    查看详情 2025.09.12
  • “e起辟谣 清朗有我”网络辟谣沙龙(第三季)暨2025山东网络举报辟谣宣传周启动仪式在济南举办

    9月10日,“e起辟谣 清朗有我”网络辟谣沙龙(第三季)暨2025山东网络举报辟谣宣传周启动仪式在山东济南举办...

    查看详情 2025.09.11
  • 菏泽市委网信办组织召开全市网络举报工作推进会议

    2025年7月1日,菏泽市委网信办组织召开全市网络举报工作推进会议,回顾总结菏泽市网络辟谣工作成效,安排...

    查看详情 2025.07.01
  • 菏泽市委网信办组织开展网络举报辟谣“进景区”主题宣传活动

    四月芳菲,牡丹竞相绽放。2025菏泽牡丹节会期间,为进一步深化网络文明建设,提升公众网络素养,营造积极健...

    查看详情 2025.04.17
  • 全国网信办主任会议在京召开

    1月3日至4日,全国网信办主任会议在京召开。会议深入学习贯彻习近平新时代中国特色社会主义思想特别是习近平...

    查看详情 2025.01.06
  • 当前位置:首页> 网信动态

    “第五届中国互联网辟谣优秀作品”揭晓

    发布时间:2023-05-17

          5月16日,以“聚辟谣之力 扬文明之光”为主题的第五届中国互联网辟谣优秀作品发布会在北京举办。《“打击整治养老诈骗”专项行动系列宣传作品》《征信疑云》《谣言狙击手(广播)》《熊猫捉谣记》《地震谣言的那些事儿》等60部作品入选“第五届中国互联网辟谣优秀作品”。中央网信办副主任、国家网信办副主任牛一兵,新华社党组成员、秘书长景如月出席发布会并致辞。

    第五届中国互联网辟谣优秀作品分为网络辟谣版块和公益宣传版块,分别设置“组织策划”“社会民生”“科普知识”“短视频”“平面设计”“歌曲”6个类别,每类各10部作品。本届活动受到社会各界积极支持,共收到800多家政府部门、协会、机构、院校和个人报送的1628部作品,历经初审评分、公众投票、复审评议三个环节,最终评选出60部优秀作品。获奖作品涵盖经济民生、社会热点、科普知识等多个主题,聚焦社会关注、群众关切,以权威事实、科学思想、鲜活形式有力辟除谣言、传递真知,展现出强烈的社会责任意识和鲜明的网络传播特色,有助于提升公众识谣辨谣能力,营造良好网络生态。

    第五届中国互联网辟谣优秀作品评选发布活动由中央网信办违法和不良信息举报中心主办、新华网承办、中国互联网发展基金会支持。来自中央和国家部委、地方政府部门、高校、协会组织、网站平台的嘉宾和获奖作者代表80余人参加发布会。


    附:第五届中国互联网辟谣优秀作品获奖名单


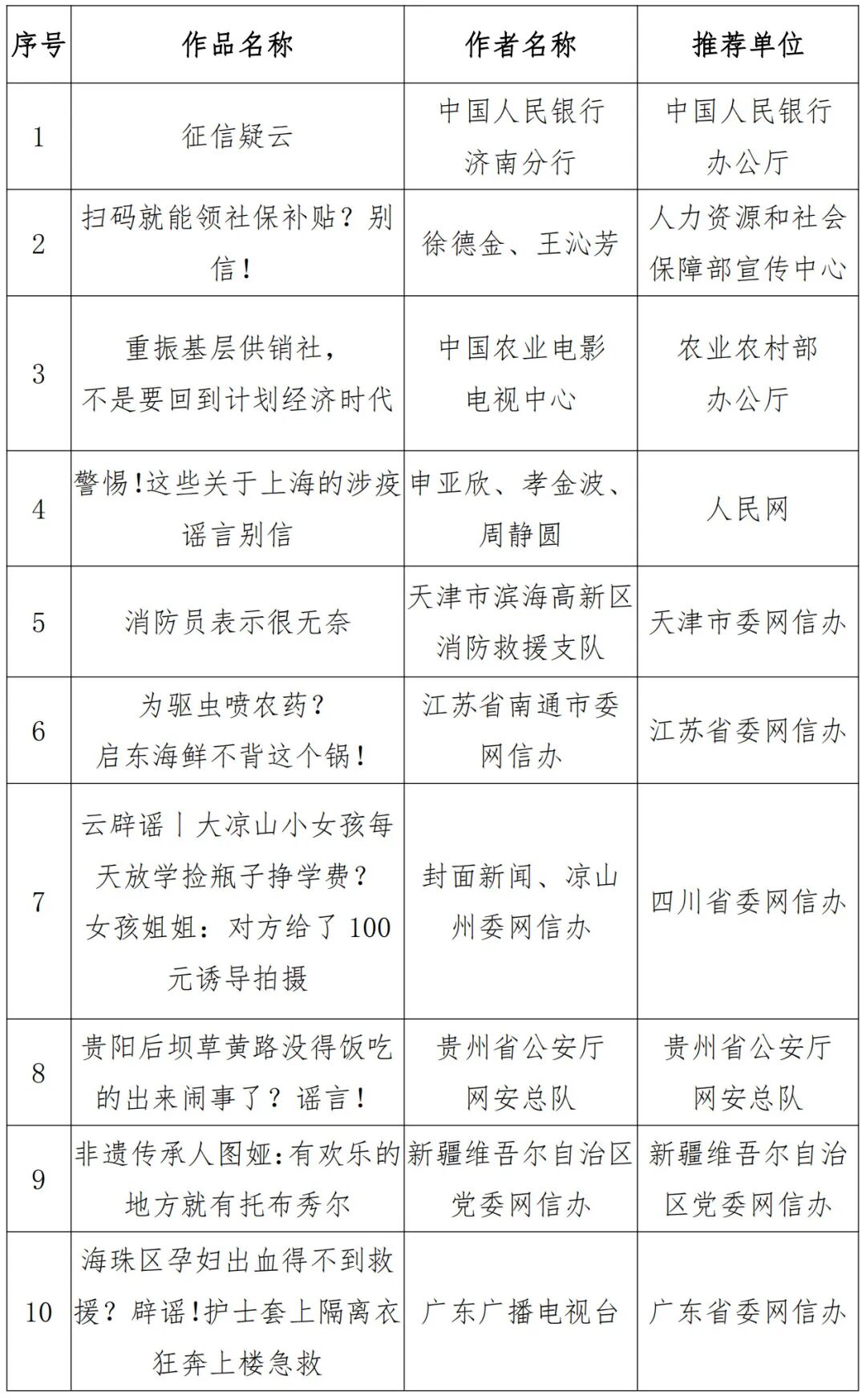
    一、网络辟谣作品组织策划类(10篇)

    图片

    二、网络辟谣作品社会民生类(10篇)

    图片

    三、网络辟谣作品科普知识类(10篇)

    图片

    四、公益宣传作品视频类(10篇)

    图片

    五、公益宣传作品平面设计类(10篇)

    图片

    六、公益宣传作品歌曲类(10篇)

    图片


    来源:“网信中国”微信公众号


     


    菏泽市委网信办©版权所有 举报热线:0530-5310390    举报邮箱:hzswxfwzx@163.com
  • 菏泽网信
    菏泽网信
  • 菏泽网信微博
  • 菏泽网信微博